学習塾なら鷗州塾

  • 校舎検索
  • 資料請求
  • 体験・見学
    Web相談
  • 入塾申込
    手続
  • メニュー
  • 合格実績
  • 合格体験記
  • お役立ち情報

0120-17-0419

  • 就学前
  • 小学生
  • 中学生
  • 高校生
  • 個別指導
  • 英語資格

お客さまマイページ

  • 広島県
  • 岡山県
  • 山口県
  • 大阪府

  • 広島県
  • 岡山県
  • 山口県
  • 大阪府
  • 就学前

    就学前

    • 幼児部(合格総合コース・合格総合Sコース)
    • 幼児部(特別講座・模試)
    • そろタッチ
    • AIC Kids
    • AICプログラミングスクール
  • 小学生

    小学生

    • 小学部[広島]
    • 小学部[岡山]
    • 小学部[山口]
    • 小学部[大阪]
    • 的中ゼミ
    • 鷗州合格必達個別ゼミ 個別錬成コース
    • 鷗州合格必達個別ゼミ atama+錬成コース
    • そろタッチ
    • パズル道場
    • 鷗州塾のオンライン学習
    • AIC Kids
    • AICプログラミングスクール
  • 中学生

    中学生

    • 高校受験[広島県]
    • 高校受験[岡山県]
    • 高校受験[山口県]
    • 高校受験[大阪府]
    • 的中ゼミ
    • 高校部[中高一貫校の中学生]
    • AIC鷗州開智学館
    • 鷗州合格必達個別ゼミ 個別NEXTコース
    • 鷗州合格必達個別ゼミ 個別錬成コース
    • 鷗州合格必達個別ゼミ atama+錬成コース
    • 鷗州塾のオンライン学習
    • 英語資格
    • AIC Teens
    • AICプログラミングスクール
  • 高校生

    高校生

    • 高校部[高1]
    • 高校部[高2]
    • 高校部[高3]
    • 講師紹介
    • 鷗州合格必達個別ゼミ 個別錬成コース
    • 鷗州合格必達個別ゼミ atama+錬成コース
    • 鷗州塾のオンライン学習
    • 鷗州塾NEO
    • AIC推薦アカデミー
    • AICメディカルアカデミー
    • 英語資格
    • AIC Teens
    • AICプログラミングスクール
  • 個別指導

    個別指導

    • 鷗州合格必達個別ゼミ 個別NEXTコース
    • 鷗州合格必達個別ゼミ 個別錬成コース
    • 鷗州合格必達個別ゼミ atama+錬成コース
    • 鷗州塾のオンライン学習
    • 鷗州塾NEO
  • 英語資格

    英語資格

    • 英語資格
  • お役立ち情報

    お役立ち情報

    • 小学校受験
    • 中学受験
    • 高校受験
    • 大学受験

お客さまマイページ

  • 合格実績
  • 合格体験記
  • 校舎検索
  • 卒塾生の方
  • お知らせ
  1. トップページ
  2. お知らせ一覧
  3. 岡山県立高等学校入学者選抜日程について

2025年08月08日

お知らせ

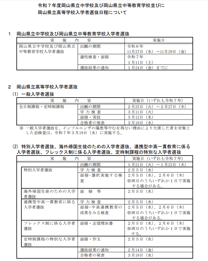
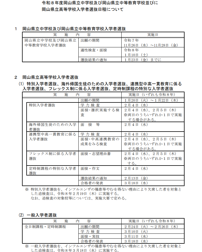
岡山県立高等学校入学者選抜日程について

令和8年度 岡山県立高等学校入学者選抜日程について


詳しくは岡山県教育委員会ホームページへ!

元のページへ戻る

お近くの校舎・教室を探す

「校舎からのお知らせ」をCheck! 体験授業や見学もお気軽にどうぞ!

お近くの校舎・教室を探す

Share on social media

  • サイトをシェアする
  • サイトをポスト
  • LINEで送る

資料請求

学費・時間割をご覧いただけるページをメールでご案内します。

資料請求

体験授業 教室見学

体験・見学・入塾テスト希望・学習相談等、お気軽にどうぞ。

体験授業 教室見学

入塾申込事前登録

入塾手続きの事前登録は、こちらをご利用ください。

入塾申込事前登録

塾生専用ページ

コースを選ぶ

  • 就学前
  • 小学生
  • 中学生
  • 高校生
  • 個別指導
  • 英語資格

鷗州塾をもっとよく知る

  • 合格実績
  • 合格体験記
  • お役立ち情報
  • 校舎・教室を探す
  • 卒塾生の方

公式SNSアカウント

  • YOUTUBE
  • FACEBOOK
  • X
  • Instagram
  • LINE
  • AIC鷗州グループホームページ
  • 会社概要
  • 採用情報
  • 個人情報保護方針

© AIC EDUCATION CO.LTD.

  • 資料請求
  • 体験・見学
    Web相談
  • フリーダイヤル
校舎検索